木麻黃共和國
國務主席摘要臨時約法 今送國史館(完整版缺)
國務委員會,2019年7月28日

國務主席今天摘要了臨時約法,送交國史館存檔。目前已經公告在我國網站,有興趣的朋友可前去觀看。

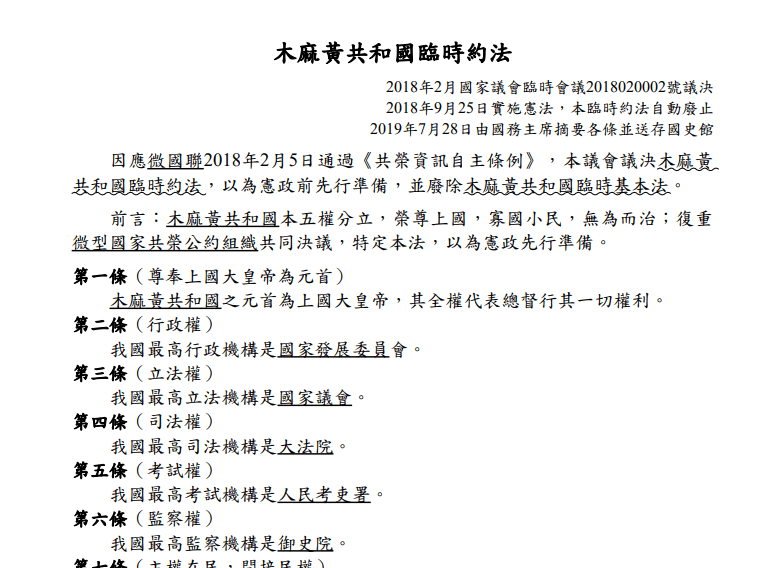
臨時約法在我國2018年1月申請、2月10日加入共榮公約組織(今福爾摩沙微國家共同體)後的2月14日通過,去年9月憲法生效後自動廢止。主席為了讓未來國民了解這段歷史,特別把各條內容摘要起來,然後把它重新排版,以利閱讀。

節錄部分臨時約法在此:

節錄部分臨時約法在此